
发布日期:
好消息!好消息!好消息!
国庆、中秋即将来临!
自驾返乡、出游,
您还在为停车而发愁吗?
去哪停?停哪好?别担心!
宿迁交通集团
为市民送上一波免费停车福利啦~
为积极应对节假日期间
人流量、车流量激增情况
最大限度满足市民游客出行停车需求
10月1日至10月8日(国庆、中秋节假期)
共计8天
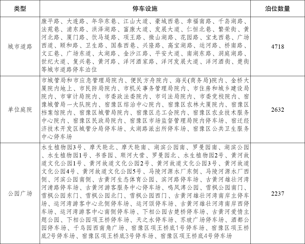
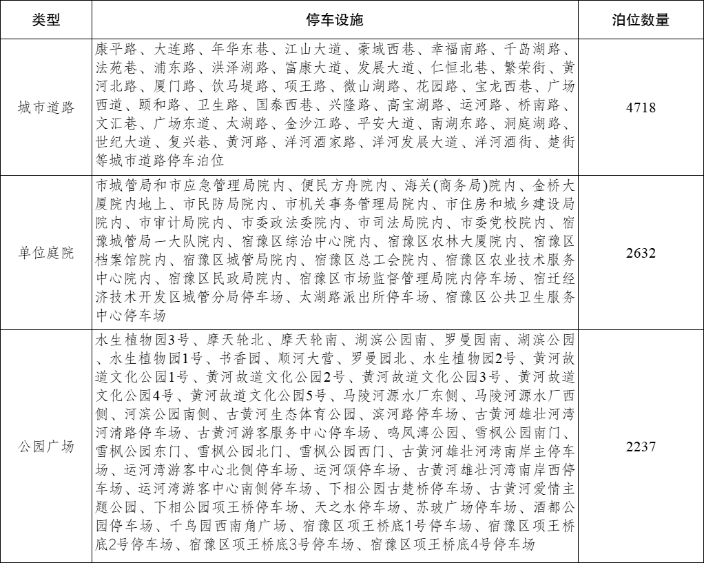
宿迁交通集团所辖9587个停车泊位
免费向市民开放
具体点位记得收藏哦!
国庆、中秋期间
车流量、人流量较大
希望广大车主不要长时间占用道路泊位
保证免费停车资源惠及更多市民和游客
集团将践行“服务交通、发展惠民”的企业使命
加派人员做好现场管理
维护停车秩序和环境卫生
积极营造良好泊车环境
不断提升泊车服务品质
有效缓解市民出行压力